为应对疫情冲击,促进汽车经济稳定运行,2020年2月起,国家及各地方政策开始陆续推出来各类刺激政策。据有车部落不完全统计,目前已有超27个省市发布相关政策,其中,当中包括资金补贴、放宽限购、鼓励“汽车下乡”等。(具体请见文章末尾附表“国家及各地2020上半年促汽车消费政策(部分)一览”)
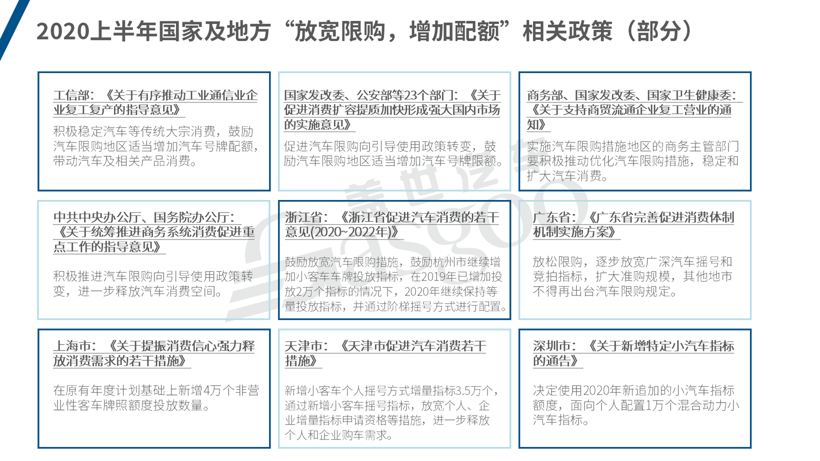
放宽限购,增加配额
车辆限购被认为是影响汽车消费的重要因素之一。据了解,全国已施行汽车限购的地区包括“8城1省”,即广州、深圳、上海、杭州、贵阳、北京、天津、石家庄、海南。当中,北上广深等主要一线城市汽车消费能力不言而喻,然而受限购影响,牌照拍卖中标率普遍较低。上海2月沪牌拍卖结果显示,沪牌最低成交价9.09万元,参加拍卖人数为130962人,中标率仅为6%。
为拉动汽车消费,工信部2月发布的《关于有序推动工业通信业企业复工复产的指导意见》中特别提出“鼓励汽车限购地区适当增加汽车号牌配额,带动汽车及相关产品消费”。随后,上海、深圳、天津、海南等省市纷纷发布政策响应,如上海新增4万个非营业性小客车牌照额度投放;深圳面向个人配置1万个混合动力小汽车指标;天津新增小客车个人摇号方式增量指标3.5万个;贵阳的“松绑”最为彻底,直接取消所有限购;北京目前已经针对“无车家庭”摇号新政开始征求社会意见。
对于放宽限购,中国汽车工业协会副秘书长师建华表示,限购城市放松牌照限制可能是当前刺激汽车消费最有利的举措之一。他认为,解决城市拥堵可通过优化交通、优化停车管理等科学公平的处理方式,限购并不是科学的解决办法。
以补促销,新能源车成重点
在此次国家及地方出台的各类刺激政策中,“资金补贴”被提及频率最高,单车补贴金额在1000-10000元间不等。补贴内容主要涉及两个方面:新车购置补贴和“以旧换新”补贴。
新车购置补贴中,新能源车被作为重点提及。在有车部落统计的9项国家政策文件及重要会议指导性建议中,6项提及到新能源车购置补贴。当中,国家发改委、科技部等11部门发布的《关于稳定和扩大汽车消费若干措施的通知》更是直接宣布将新能源汽车购置补贴政策延续至2022年底。
“新能源汽车补贴政策与购置税优惠延长两年,相当于给消费者发放了一个总额千亿元左右的大红包,这对新能源汽车行业构成重大利好。”全国乘用车联合会秘书长崔东树表示。
除了国家层面外,各地的补贴方案亦呈现较大扶持力度,如广州市在使用环节对个人消费者购买新能源汽车给予每车1万元综合性补贴;上海市对2020年年底前购买纯电动汽车和插电式混合动力汽车的, 给予5000元充电费用补贴;海南省凡在当地注册登记的汽车销售企业购买新能源新车并在当地车辆管理部门登记上牌的消费者,对每辆车综合奖励人民币1万元。除了对于购置车辆补贴外,随着“新基建”工作的推动,不少地方政府同步加强了充电设施建设,如上海市计划在2020-2022年间新建10万个充换电终端设施;天津计划三年内新建各类充电桩不少于1.5万台,2020年内新增公共充电桩4000台。
受补贴退坡、安全隐患频发、充电设备不健全等因素影响,新能源汽车自去年7月开始至今下滑始终处于下滑局面。各种利好政策的释放,让下滑已久的新能源汽车市场燃起新的希望。据有车部落研究院预测,2020年乘用车市场电气化占比将会提升至10%。
除了新能源补贴外,国六车型补贴亦是此次新车补贴的一个重点,如广州市对置换二手车的消费者购买“国六”标准新车的,每辆给予3000元补助;上海市对于2020年底前转出、报废“国四”及以下排放标准汽车,同时购买符合要求的“国六”排放标准汽车,给予每辆4000元的补贴。
启动“汽车下乡”,鼓励二手车运营
关于“汽车下乡”,许多人已然不再陌生。2009年第一次“汽车下乡”政策直接刺激了微车市场,长安、江淮、哈飞、昌河、五菱等汽车企业由此崛起。据相关数据统计,2009年国内微型车市场增量达100万辆,农村汽车彻底沸腾。此次面对疫情影响, 广东、四川、浙江三省先后提出启动汽车下乡,并给予一定财政补贴。
不过我们看到,目前已有的优惠政策无论是普惠性还是实际优惠程度,都远远无法跟第一次“汽车下乡”相比。且随着农村消费升级,汽车下乡能产生多少市场效应还有待考证。
另在二手车经营方面,国家及部分地方政府亦予以一定的鼓励,主要体现在减按0.5%征收率征收增值税和取消二手车限迁两个方面。随着我国汽车从增量过渡到存量市场,置换需求成为拉动汽车消费重要力量。数据显示,2019年我国新车销售2576万辆,同比下降8.2%,二手车交易1492万辆,同比增长7.9%,二手车的销量仅为新车销量的57%,而美国、德国、日本这一比例分别高达3倍、2倍、1.4倍。由此可见,二手车市场的繁荣对于盘活汽车市场、促进汽车消费回补意义重大。
整体来看,得益于复工复产综合政策引导以及系列汽车消费政策的出台,4月和5月国内车市回暖明显。中汽协最新数据显示,5月我国汽车产销分别完成218.7万辆和219.4万辆,环比增长4%和5.9%,同比分别增长18.2%和14.5%。其中,乘用车增幅实现了由负转正,销量同比增长7.0%。不过对于企业而言,受国内外疫情持续影响,下半年依然将面临诸多不确定因素和挑战,政策的利好仅仅是助推剂,要持续发展,关键还要靠自身快速地调整和转变,从危机中寻得新机。
附:国家及各地2020上半年促汽车消费政策(部分)一览表:
有车部落

